:::
114學年度臺中市立清泉國民中學第2次代理代課教師甄選結果及第3次甄選公告_1140717
公告日期:2025-07-18 ~ 2025-08-30
公告單位:清泉國中 曾文廷
公告類別:甄選介聘
點閱數:740
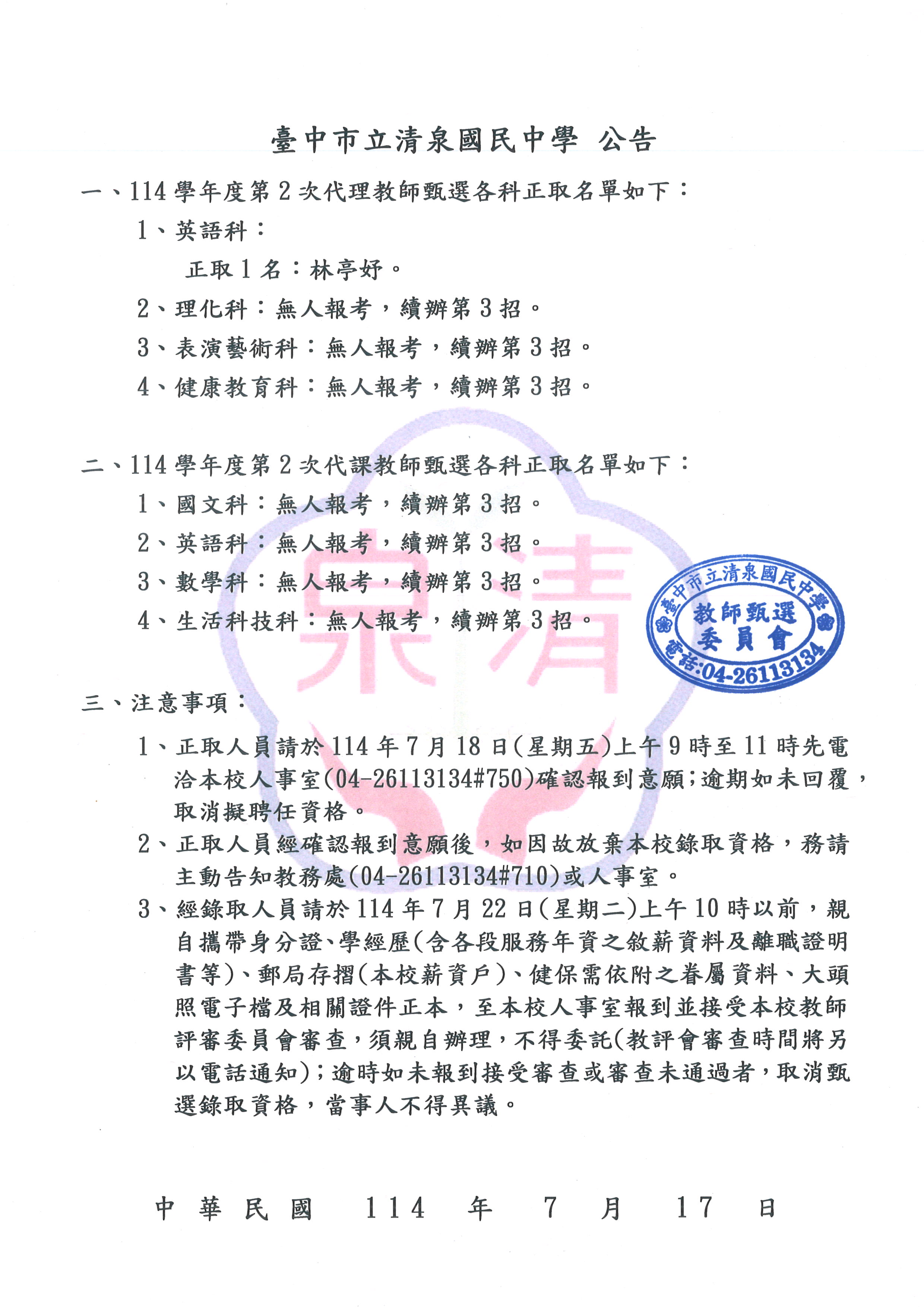
一、114學年度第2次代理教師甄選各科正取名單如下:
1、英語科:
正取1名:林亭妤。
2、理化科:無人報考,續辦第3招。
3、表演藝術科:無人報考,續辦第3招。
4、健康教育科:無人報考,續辦第3招。
二、114學年度第2次代課教師甄選各科正取名單如下:
1、國文科:無人報考,續辦第3招。
2、英語科:無人報考,續辦第3招。
3、數學科:無人報考,續辦第3招。
4、生活科技科:無人報考,續辦第3招。
三、注意事項:
1、正取人員請於114年7月18日(星期五)上午9時至11時先電洽本校人事室(04-26113134#750)確認報到意願;逾期如未回覆,取消擬聘任資格。
2、正取人員經確認報到意願後,如因故放棄本校錄取資格,務請主動告知教務處(04-26113134#710)或人事室。
3、經錄取人員請於114年7月22日(星期二)上午10時以前,親自攜帶身分證、學經歷(含各段服務年資之敘薪資料及離職證明書等)、郵局存摺(本校薪資戶)、健保需依附之眷屬資料、大頭照電子檔及相關證件正本,至本校人事室報到並接受本校教師評審委員會審查,須親自辦理,不得委託(教評會審查時間將另以電話通知);逾時如未報到接受審查或審查未通過者,取消甄選錄取資格,當事人不得異議。