:::
2026世界閱讀日~採集閱讀趣活動開跑囉
報導日期:2026-04-09
報導單位:潭子區 潭陽國小 教務處
點閱數:51
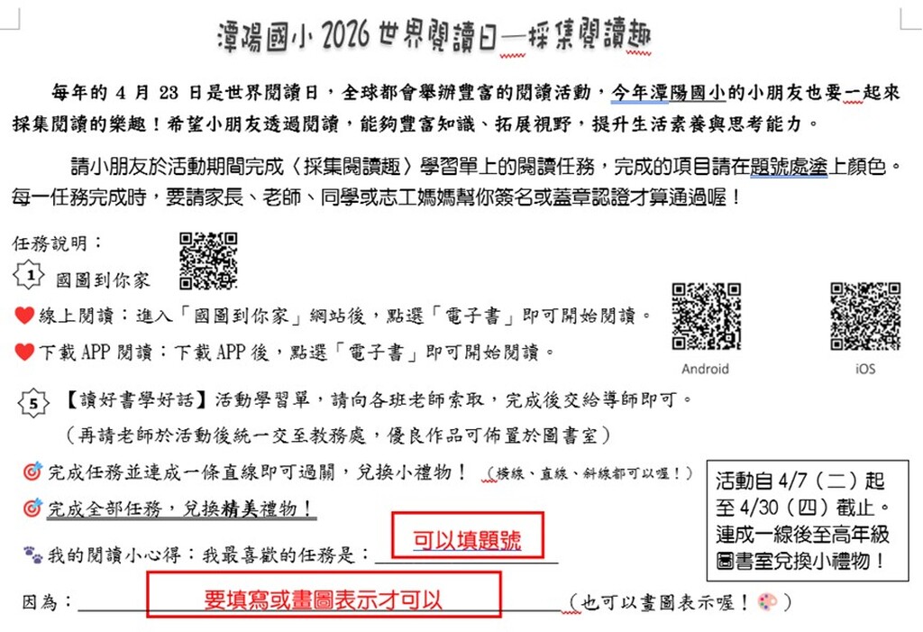
4月23日是世界閱讀日,今年我們辦理了【採集閱讀趣】活動。
★活動日期:115/4/7~115/4/30。
(1)一二年級學習單為注音版9宮格。
(2)三至六年級學習單為16宮格。
(3)每一格是一個閱讀相關任務。
(4)學生完成任務連成一線即可兌換小獎品─磁性書籤。
★學生兌獎標準:
(1)學生學習單連成一直線(橫線、直線、斜線都可以)
(2)連成一線的格子內認證處都要有簽名
(3)背面的「我的閱讀小心得」要寫完
完成一條線後,請學生帶學習單到圖書館兌獎。
完成一條線以上都只換一個書籤。
全部完成任務者,兌換書籤之後,學習單交給志工媽媽,活動結束後會再統一頒給小禮物。
希望藉此活動讓學生延伸閱讀管道,拓展閱讀視野。